Programový systém
KanVOD

Systém pro automatizované projektování kanalizačních stok a vodovodů (resp. podzemních liniových staveb obecně), odvodnění silnic a dálnic a potrubních vedení. Umožňuje modelovat stoku, vodovod či jiné potrubí včetně bilance zemních prací a výpočtu vytyčovacích prvků s velmi krátkou dobou odezvy.

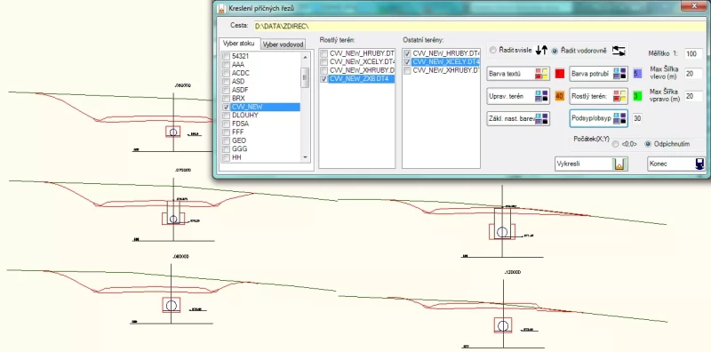
Vedle numerických výsledků je možné vytvářet grafické přílohy typu situace, podélný profil, příčné řezy, skladba šachet, úplný model ve 3D a další související přílohy, které lze vykreslit přímo na obrazovku nebo v externím grafickém prostředí (AutoCAD nebo ZWCAD).

Systém obsahuje vedle hlavních programů rovněž digitální model terénu, na kterém jsou postaveny všechny funkce spolupracující s povrchy terénů a jako komplet vytvářejí uživatelské pohodlí při práci. Tím je umožněno projektantům jednoduše modelovat stoky, vodovody nebo jiná potrubí s velkou efektivností, v relativně krátkém čase a s minimálními náklady.

Základní vlastnosti systému KanVOD:

  • Snadná volba činností systému.
  • Dialogové zadávání vstupních dat a jejich okamžitá formální a grafická kontrola s jistou úrovní interaktivity.
  • Rychlé vytváření variantních řešení.
  • Napojení na vícevrstvý digitální model terénu (DMT). Práce s až třemi povrchy najednou (rostlý, upravená a další povrch, pláň).
  • Výpočet kubatur zemních prací.
  • Obsahuje katalogy různých výrobců stavebních dílců a uložení potrubí.
  • Návrh polohy a připojení vpustí, kubatur zemních prací, vpustí a jejich přípojek.
  • Tiskové sestavy a výkresy dle ČSN 01 3463.
  • Výpočty návrhového průtočného množství a hydrotechnické výpočty.
  • Výstupy pro BIM ve formátu IFC včetně zápisu negrafických informací.
  • Doplňování systému dalšími programy.
Odkaz zkopírován!